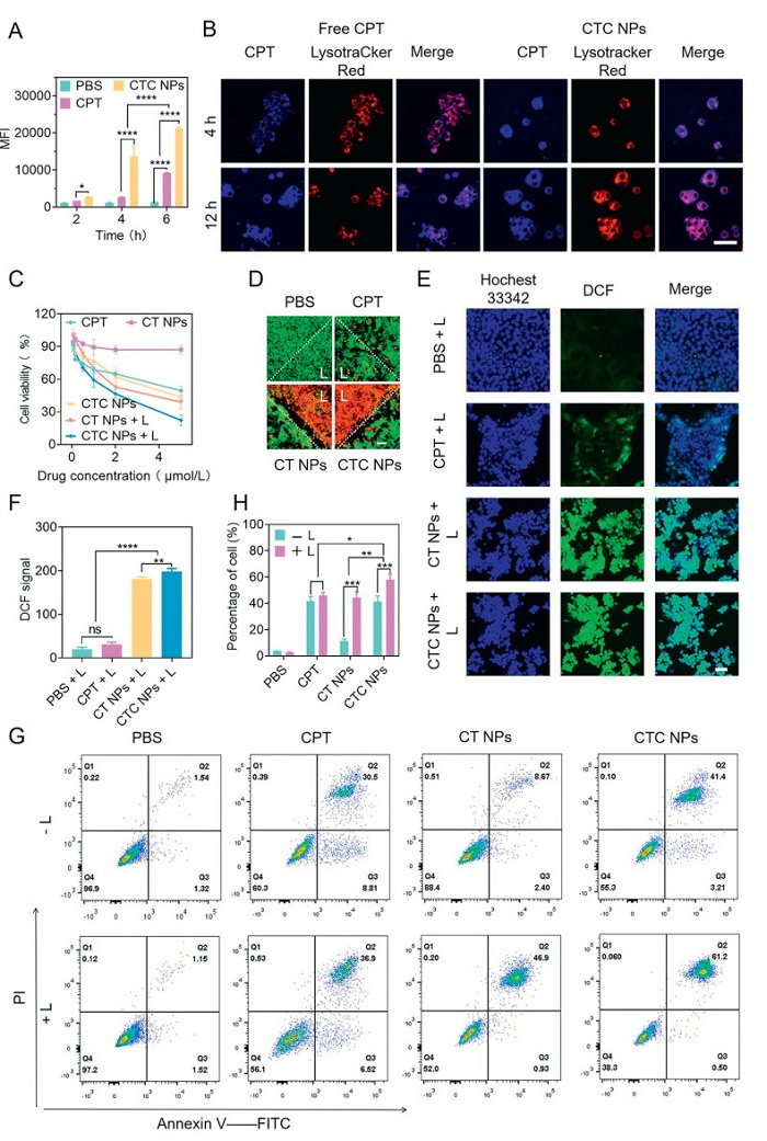
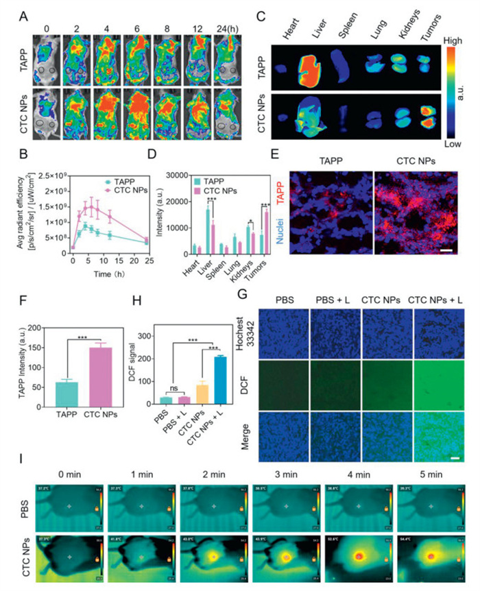
Citation: Jiaojiao Yang, Shaokun Yang, Wei Cheng, Jie Wu, Haijing Qu, Han Chen, Zhiran Duan, Yuqing Pan, Ning Wang, Chao Wang, Jian Gao, Bai Xiang, Xiangdong Xue. Self-assembled cyclodextrin-porphyrin nanoplatform for synergistic chemo-phototherapy and targeted delivery of camptothecin against breast cancer[J]. Chinese Chemical Letters, ;2026, 37(4): 111901. doi: 10.1016/j.cclet.2025.111901 shu

Self-assembled cyclodextrin-porphyrin nanoplatform for synergistic chemo-phototherapy and targeted delivery of camptothecin against breast cancer

    * Corresponding authors.
    E-mail addresses: baixiang@hebmu.edu.cn (B. Xiang), xuexd@sjtu.edu.cn (X. Xue).
    1 These authors contributed equally to this work.
  • Received Date: 3 July 2025
    Revised Date: 23 September 2025
    Accepted Date: 25 September 2025
    Available Online: 25 September 2025

Figures(5)

Metrics
  • PDF Downloads(0)
  • Abstract views(82)
  • HTML views(11)

通讯作者: 陈斌, bchen63@163.com
  • 1. 

    沈阳化工大学材料科学与工程学院 沈阳 110142

  1. 本站搜索
  2. 百度学术搜索
  3. 万方数据库搜索
  4. CNKI搜索
Address:Zhongguancun North First Street 2,100190 Beijing, PR China Tel: +86-010-82449177-888
Powered By info@rhhz.net

/

DownLoad:  Full-Size Img  PowerPoint
Return