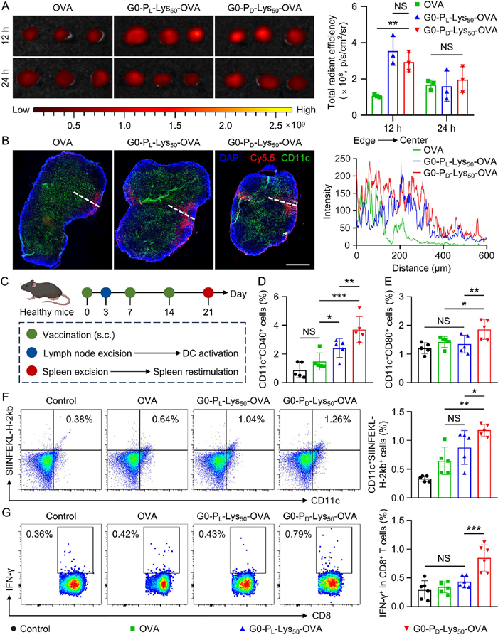
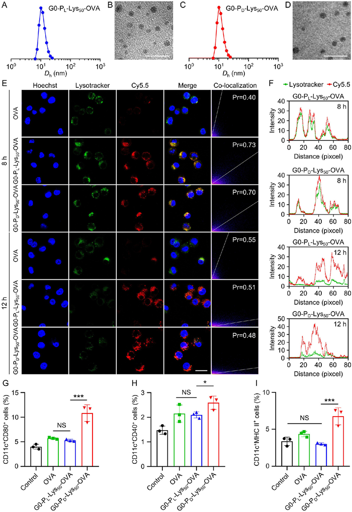
Citation: Qi Wei, Hua Xin, Xiaolong Wang, Changjuan Qin, Yuanzhen Su, Di Li, Jianxun Ding. Unimolecular chiral poly(amino acid)s as adjuvants of nanovaccines for augmented cancer immunotherapy[J]. Chinese Chemical Letters, ;2025, 36(11): 111477. doi: 10.1016/j.cclet.2025.111477 shu

Unimolecular chiral poly(amino acid)s as adjuvants of nanovaccines for augmented cancer immunotherapy

    * Corresponding authors.
    E-mail addresses: xhua@jlu.edu.cn (H. Xin), lidi@ciac.ac.cn (D. Li), jxding@ciac.ac.cn (J. Ding).
  • Received Date: 18 April 2025
    Revised Date: 14 June 2025
    Accepted Date: 16 June 2025
    Available Online: 16 June 2025

Figures(5)

Metrics
  • PDF Downloads(0)
  • Abstract views(22)
  • HTML views(3)

通讯作者: 陈斌, bchen63@163.com
  • 1. 

    沈阳化工大学材料科学与工程学院 沈阳 110142

  1. 本站搜索
  2. 百度学术搜索
  3. 万方数据库搜索
  4. CNKI搜索
Address:Zhongguancun North First Street 2,100190 Beijing, PR China Tel: +86-010-82449177-888
Powered By info@rhhz.net

/

DownLoad:  Full-Size Img  PowerPoint
Return