Citation: Xiaoyan Liu, Cong Xu, Ruhe Zhang, Yilu Zheng, Hengyu Liu, Haolin Chen, Meng Zhao, Jun Wu, Dongjun Lin. Black phosphorus nanosheets-based platform for B-cell lymphoma chemo-photothermal therapy[J]. Chinese Chemical Letters, ;2026, 37(5): 111401. doi: 10.1016/j.cclet.2025.111401 shu

Black phosphorus nanosheets-based platform for B-cell lymphoma chemo-photothermal therapy

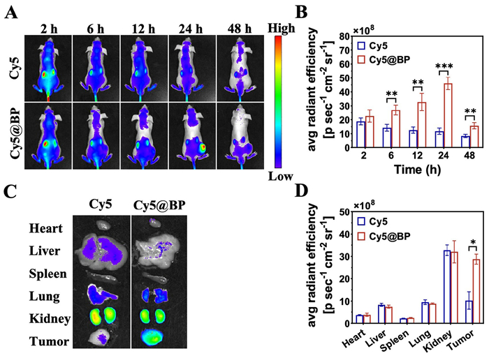
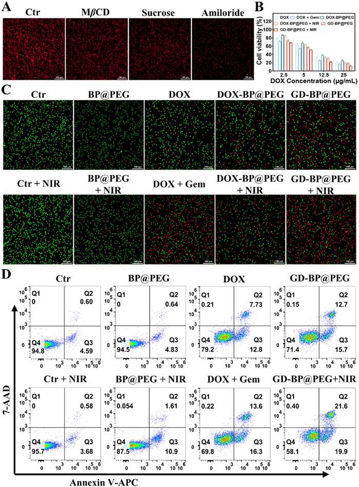
Figures(5)

Metrics
  • PDF Downloads(0)
  • Abstract views(16)
  • HTML views(4)

通讯作者: 陈斌, bchen63@163.com
  • 1. 

    沈阳化工大学材料科学与工程学院 沈阳 110142

  1. 本站搜索
  2. 百度学术搜索
  3. 万方数据库搜索
  4. CNKI搜索
Address:Zhongguancun North First Street 2,100190 Beijing, PR China Tel: +86-010-82449177-888
Powered By info@rhhz.net

/

DownLoad:  Full-Size Img  PowerPoint
Return