Citation: Tianheng Chen, Yanyu Zhang, Zhen Fang, Anze Liu, Yingxin Dong, Xiying Wu, Feng Yang, Huan Wang. Diphtheria toxin-derived short peptide enables dual targeted delivery of vorinostat for glioma treatment[J]. Chinese Chemical Letters, ;2026, 37(3): 111254. doi: 10.1016/j.cclet.2025.111254 shu

Diphtheria toxin-derived short peptide enables dual targeted delivery of vorinostat for glioma treatment

    * Corresponding authors.
    E-mail addresses: wxyifd@163.com (X. Wu), yangfeng1008@126.com (F. Yang), wang568855641@163.com (H. Wang).
    1 These authors contributed equally to this work.
  • Received Date: 10 February 2025
    Revised Date: 20 April 2025
    Accepted Date: 22 April 2025
    Available Online: 23 April 2025

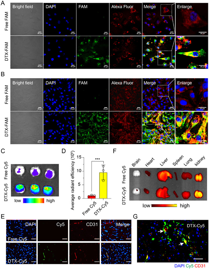
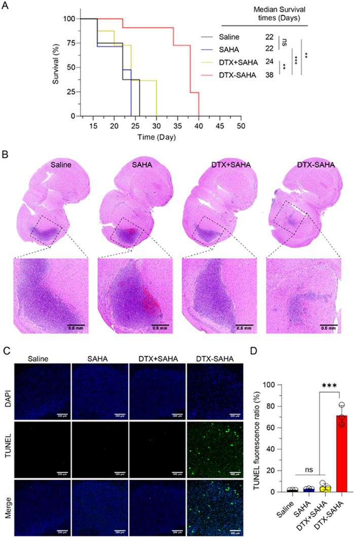
Figures(4)

Metrics
  • PDF Downloads(0)
  • Abstract views(19)
  • HTML views(3)

通讯作者: 陈斌, bchen63@163.com
  • 1. 

    沈阳化工大学材料科学与工程学院 沈阳 110142

  1. 本站搜索
  2. 百度学术搜索
  3. 万方数据库搜索
  4. CNKI搜索
Address:Zhongguancun North First Street 2,100190 Beijing, PR China Tel: +86-010-82449177-888
Powered By info@rhhz.net

/

DownLoad:  Full-Size Img  PowerPoint
Return