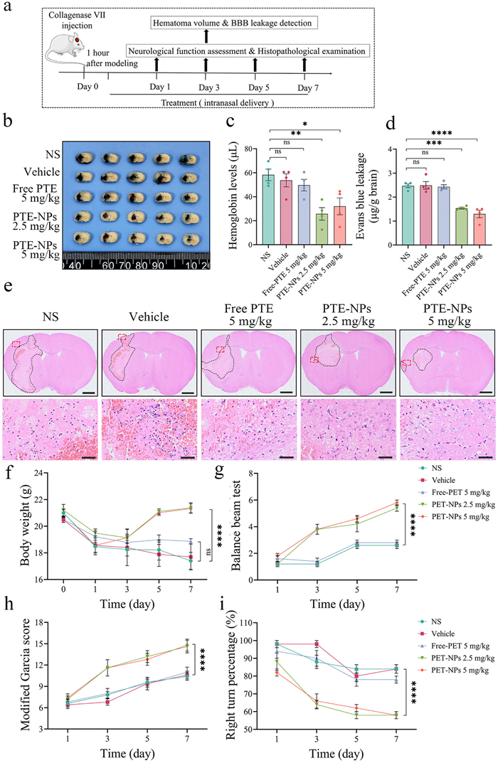
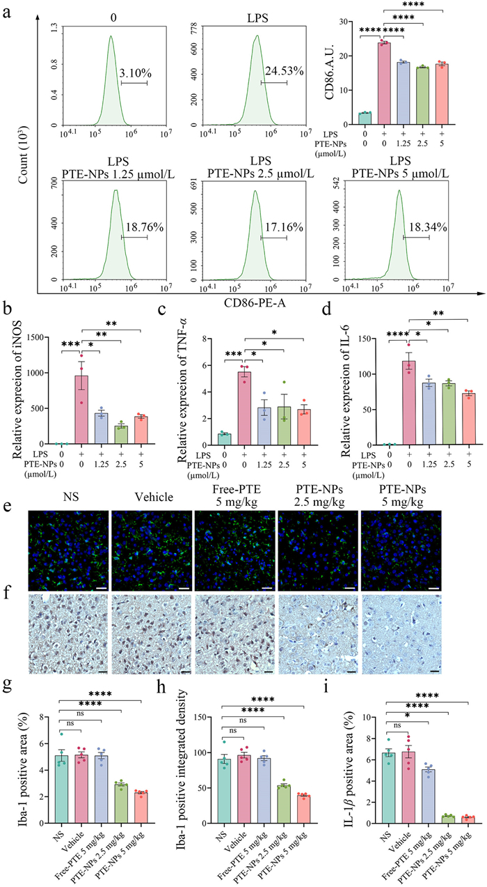
-
[1]
L. Puy, A.R. Parry-Jones, E.C. Sandset, et al., Nat. Rev. Dis. Primers 9 (2023) 14.
doi: 10.1038/s41572-023-00424-7
-
[2]
J. Magid-Bernstein, R. Girard, S. Polster, et al., Circ. Res. 130 (2022) 1204–1229.
doi: 10.1161/circresaha.121.319949
-
[3]
K.N. Sheth, N. Engl. J. Med. 387 (2022) 1589–1596.
doi: 10.1056/nejmra2201449
-
[4]
C.J. van Asch, M.J. Luitse, G.J. Rinkel, et al., Lancet Neurol. 9 (2010) 167–176.
doi: 10.1016/S1474-4422(09)70340-0
-
[5]
S.J. An, T.J. Kim, B.W. Yoon, J. Stroke 19 (2017) 3–10.
doi: 10.5853/jos.2016.00864
-
[6]
B.M. Hansen, O.G. Nilsson, H. Anderson, et al., J. Neurol. Neurosurg. Psychiatry 84 (2013) 1150–1155.
doi: 10.1136/jnnp-2013-305200
-
[7]
S.M. Greenberg, W.C. Ziai, C. Cordonnier, et al., Stroke 53 (2022) e282–e361.
-
[8]
V.L. Feigin, B.A. Stark, C.O. Johnson, et al., Lancet Neurol. 20 (2021) 795–820.
doi: 10.1016/S1474-4422(21)00252-0
-
[9]
H. Ren, R. Han, X. Chen, et al., J. Cereb. Blood Flow Metab. 40 (2020) 1752–1768.
doi: 10.1177/0271678x20923551
-
[10]
M. Xue, V.W. Yong, Lancet Neurol. 19 (2020) 1023–1032.
doi: 10.1016/S1474-4422(20)30364-1
-
[11]
H. Chu, C. Huang, Z. Zhou, et al., Int. J. Surg. 109 (2023) 266–276.
doi: 10.1097/js9.0000000000000191
-
[12]
E.R. Bader, T.A. Pana, R.S. Barlas, et al., J. Neurol. 269 (2022) 6330–6341.
doi: 10.1007/s00415-022-11284-8
-
[13]
T. Shichita, H. Ooboshi, A. Yoshimura, Nat. Rev. Neurosci. 24 (2023) 299–312.
doi: 10.1038/s41583-023-00690-0
-
[14]
Q. Li, X. Lan, X. Han, et al., Brain Behav. Immun. 94 (2021) 437–457.
doi: 10.1016/j.bbi.2021.02.001
-
[15]
C. Xie, J. Liao, N. Zhang, et al., Chin. Chem. Lett. 35 (2024) 109149.
doi: 10.1016/j.cclet.2023.109149
-
[16]
X. Li, X. Gao, W. Zhang, et al., Cell Death Dis. 13 (2022) 33.
doi: 10.1038/s41419-021-04424-x
-
[17]
W. Chen, Y. Zhang, X. Zhai, et al., J. Cereb. Blood Flow Metab. (2022) 1579–1596.
doi: 10.1177/0271678x221098841
-
[18]
H. Kim, K.H. Seo, W. Yokoyama, J. Agric. Food Chem. 68 (2020) 12836–12841.
doi: 10.1021/acs.jafc.0c00070
-
[19]
B.J. Dutta, P.S. Rakshe, N. Maurya, et al., Ageing Res. Rev. 92 (2023) 102125.
doi: 10.1016/j.arr.2023.102125
-
[20]
Z.H. Yang, Y.J. Liu, W.K. Ban, et al., Food Funct. 14 (2023) 8291–8308.
doi: 10.1039/d3fo02639f
-
[21]
Y. Chen, W. He, J. Qiu, et al., Cell Mol. Biol. Lett. 29 (2024) 114.
doi: 10.1186/s11658-024-00634-1
-
[22]
J. Liu, J. Xu, L. Jia, et al., Int. J. Pharm. 655 (2024) 124002.
doi: 10.1016/j.ijpharm.2024.124002
-
[23]
J. Xu, J. Liu, Q. Li, et al., Phytomedicine 119 (2023) 155011.
doi: 10.1016/j.phymed.2023.155011
-
[24]
F. Pacifici, C. Salimei, D. Pastore, et al., Int. J. Mol. Sci. 23 (2022) 3110.
doi: 10.3390/ijms23063110
-
[25]
R.W. Dellinger, H.E. Holmes, T. Hu-Seliger, et al., Hepatology 78 (2023) 863–877.
doi: 10.1002/hep.32778
-
[26]
J.B. Jensen, O.L. Dollerup, A.B. Moller, et al., JCI Insight 7 (2022) e158314.
doi: 10.1172/jci.insight.158314
-
[27]
M. Waszczuk, S.E. Bianchi, V. Pittol, et al., Int. J. Pharm. 635 (2023) 122736.
doi: 10.1016/j.ijpharm.2023.122736
-
[28]
B. Wang, S. Hu, Y. Teng, et al., Signal Transduct. Target. Ther. 9 (2024) 200.
doi: 10.1201/9781003483755-20
-
[29]
H. Wu, Y. Wang, Z. Ren, et al., Chin. Chem. Lett. 36 (2025) 109996.
doi: 10.1016/j.cclet.2024.109996
-
[30]
J.K. Patra, G. Das, L.F. Fraceto, et al., J. Nanobiotechnology 16 (2018) 71.
-
[31]
J. Li, M. Zheng, O. Shimoni, et al., Adv. Sci. 8 (2021) e2101090.
doi: 10.1002/advs.202101090
-
[32]
C.P. Costa, J.N. Moreira, J.M. Sousa Lobo, et al., Acta Pharm. Sin. B 11 (2021) 925–940.
doi: 10.1016/j.apsb.2021.02.012
-
[33]
H. Shen, N. Aggarwal, B. Cui, et al., Cell 188 (2025) 1545–1562.
doi: 10.1016/j.cell.2025.01.017
-
[34]
D. Wu, Q. Chen, X. Chen, et al., Signal Transduct. Target. Ther. 8 (2023) 217.
-
[35]
A.A. Yakubova, K.A. Mitusova, A. Darwish, et al., J. Control. Release 359 (2023) 400–414.
doi: 10.1016/j.jconrel.2023.06.012
-
[36]
Y. Wang, P. Tang, W. Tu, et al., Chin. Chem. Lett. 36 (2025) 109955.
doi: 10.1016/j.cclet.2024.109955
-
[37]
C. Wei, C. Chen, S. Li, et al., Redox Biol. 80 (2025) 103487.
doi: 10.1016/j.redox.2024.103487
-
[38]
X. Lan, X. Han, Q. Li, et al., Nat. Rev. Neurol. 13 (2017) 420–433.
doi: 10.1038/nrneurol.2017.69