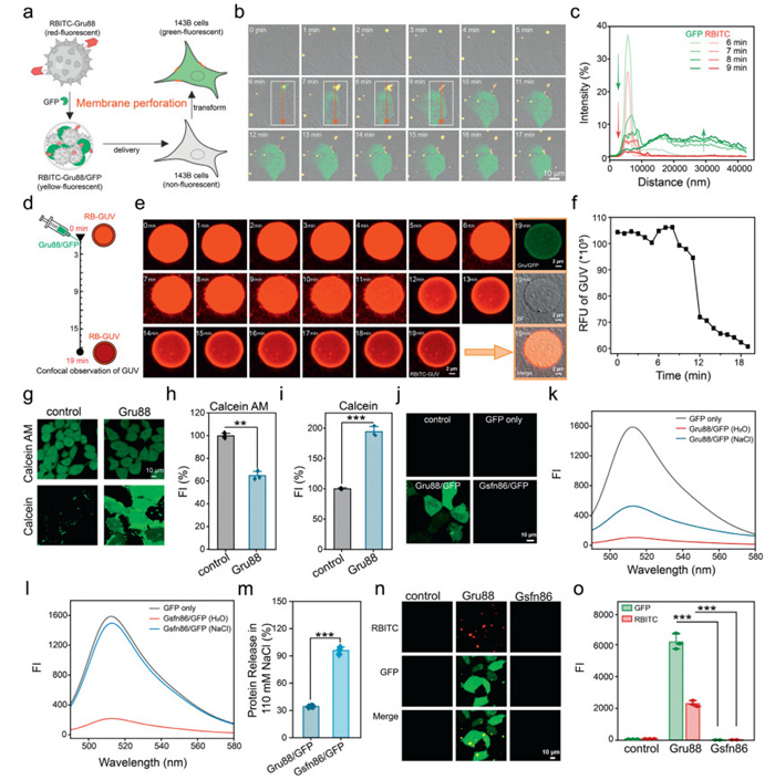
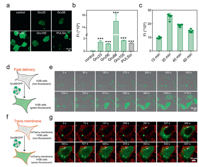
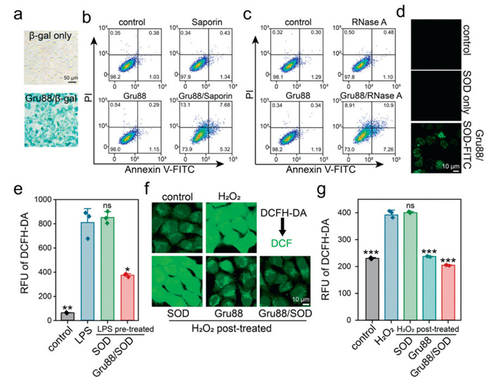
Citation: Le Chen, Hui Wang, Yiyun Cheng. An erucin-anchored polymer with excellent amyloidosis inhibition and direct cell membrane penetration ability for intracellular protein delivery[J]. Chinese Chemical Letters, ;2026, 37(4): 111172. doi: 10.1016/j.cclet.2025.111172 shu

An erucin-anchored polymer with excellent amyloidosis inhibition and direct cell membrane penetration ability for intracellular protein delivery

    * Corresponding authors.
    E-mail addresses: wangh@scut.edu.cn (H. Wang), yycheng@mail.ustc.edu.cn (Y. Cheng)
  • Received Date: 26 January 2025
    Revised Date: 29 March 2025
    Accepted Date: 1 April 2025
    Available Online: 2 April 2025

Figures(5)

Metrics
  • PDF Downloads(0)
  • Abstract views(78)
  • HTML views(11)

通讯作者: 陈斌, bchen63@163.com
  • 1. 

    沈阳化工大学材料科学与工程学院 沈阳 110142

  1. 本站搜索
  2. 百度学术搜索
  3. 万方数据库搜索
  4. CNKI搜索
Address:Zhongguancun North First Street 2,100190 Beijing, PR China Tel: +86-010-82449177-888
Powered By info@rhhz.net

/

DownLoad:  Full-Size Img  PowerPoint
Return