Citation: Ruohao Zhang, Yifei Zhou, Yu Lu, Xudong Sun, Jitong Gong, Kehong Lv, Xinyu Fu, Yukai Cheng, Jing Feng, Hongjie Zhang. Au-reinforced chemo-photodynamic therapy of lanthanide-doped nanoplatforms with upconversion-downshifting luminescence via catalytic amplification[J]. Chinese Chemical Letters, ;2026, 37(4): 111144. doi: 10.1016/j.cclet.2025.111144 shu

Au-reinforced chemo-photodynamic therapy of lanthanide-doped nanoplatforms with upconversion-downshifting luminescence via catalytic amplification

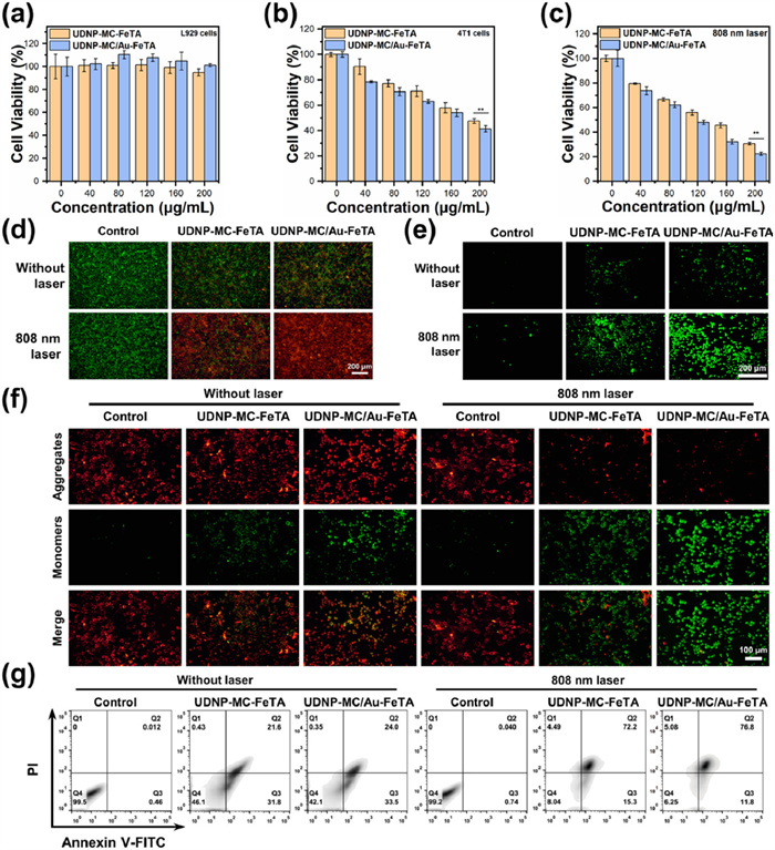
Figures(7)

Metrics
  • PDF Downloads(0)
  • Abstract views(93)
  • HTML views(10)

通讯作者: 陈斌, bchen63@163.com
  • 1. 

    沈阳化工大学材料科学与工程学院 沈阳 110142

  1. 本站搜索
  2. 百度学术搜索
  3. 万方数据库搜索
  4. CNKI搜索
Address:Zhongguancun North First Street 2,100190 Beijing, PR China Tel: +86-010-82449177-888
Powered By info@rhhz.net

/

DownLoad:  Full-Size Img  PowerPoint
Return