Citation: Haolin Zhang, Kai Feng, Guisen Li, Weijiao Chen, Yuan Shao, Jiayu Ding, Mingming Zheng, Kai Yuan, Xiaolian Sun, Peng Yang. Carbonic anhydrase IX-targeted SMDCs for cancer precision treatment[J]. Chinese Chemical Letters, ;2026, 37(4): 111047. doi: 10.1016/j.cclet.2025.111047 shu

Carbonic anhydrase IX-targeted SMDCs for cancer precision treatment

    * Corresponding authors.
    E-mail addresses: xiaolian_sun@cpu.edu.cn (X. Sun), pengyang@cpu.edu.cn (P. Yang).
    1 These authors contributed equally to this work.
  • Received Date: 10 December 2024
    Revised Date: 3 March 2025
    Accepted Date: 6 March 2025
    Available Online: 7 March 2025

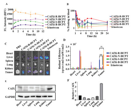
Figures(4)

Metrics
  • PDF Downloads(0)
  • Abstract views(97)
  • HTML views(14)

通讯作者: 陈斌, bchen63@163.com
  • 1. 

    沈阳化工大学材料科学与工程学院 沈阳 110142

  1. 本站搜索
  2. 百度学术搜索
  3. 万方数据库搜索
  4. CNKI搜索
Address:Zhongguancun North First Street 2,100190 Beijing, PR China Tel: +86-010-82449177-888
Powered By info@rhhz.net

/

DownLoad:  Full-Size Img  PowerPoint
Return