Citation: Shiyang Sun, Ning Yang, Yaqiu Mao, Ting Wei, Pengli Wei, Tingting Yang, Yixin Zhang, Jian Yan, Changkai Jia, Yi Li, Xu Cai, Zhiyuan Zhao, Xuesong Feng, Xiaomei Zhuang, Wenpeng Zhang, Junhai Xiao, Pengyun Li, Zhibing Zheng, Song Li. Rational design of VHL-recruiting KRASG12C proteolysis-targeting chimeras based on molecular dynamics simulation[J]. Chinese Chemical Letters, ;2026, 37(2): 110992. doi: 10.1016/j.cclet.2025.110992 shu

Rational design of VHL-recruiting KRASG12C proteolysis-targeting chimeras based on molecular dynamics simulation

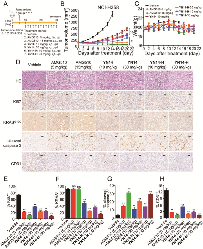
Figures(5)

Metrics
  • PDF Downloads(0)
  • Abstract views(10)
  • HTML views(1)

通讯作者: 陈斌, bchen63@163.com
  • 1. 

    沈阳化工大学材料科学与工程学院 沈阳 110142

  1. 本站搜索
  2. 百度学术搜索
  3. 万方数据库搜索
  4. CNKI搜索
Address:Zhongguancun North First Street 2,100190 Beijing, PR China Tel: +86-010-82449177-888
Powered By info@rhhz.net

/

DownLoad:  Full-Size Img  PowerPoint
Return