Citation: Lei Li, Annan Liu, Gang Wei, Xingchen Li, Hao Liang, Maja D. Nešić, Ze Wang, Hui Guo, Quan Lin. Advanced nanosystem for target recognition and precise dual-mode imaging-guided photothermal therapy against triple-negative breast cancer[J]. Chinese Chemical Letters, ;2026, 37(2): 110961. doi: 10.1016/j.cclet.2025.110961 shu

Advanced nanosystem for target recognition and precise dual-mode imaging-guided photothermal therapy against triple-negative breast cancer

    * Corresponding authors.
    E-mail addresses: zewang@jlu.edu.cn (Z. Wang), ghui@jlu.edu.cn (H. Guo), linquan@jlu.edu.cn (Q. Lin).
  • Received Date: 27 November 2024
    Revised Date: 13 February 2025
    Accepted Date: 14 February 2025
    Available Online: 15 February 2025

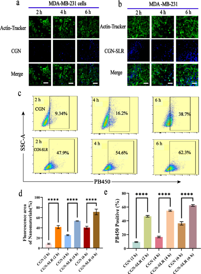
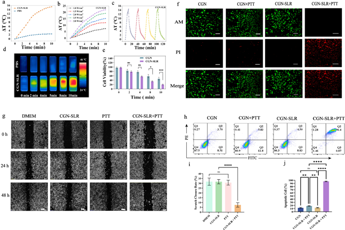
Figures(5)

Metrics
  • PDF Downloads(0)
  • Abstract views(9)
  • HTML views(0)

通讯作者: 陈斌, bchen63@163.com
  • 1. 

    沈阳化工大学材料科学与工程学院 沈阳 110142

  1. 本站搜索
  2. 百度学术搜索
  3. 万方数据库搜索
  4. CNKI搜索
Address:Zhongguancun North First Street 2,100190 Beijing, PR China Tel: +86-010-82449177-888
Powered By info@rhhz.net

/

DownLoad:  Full-Size Img  PowerPoint
Return