Citation: Di Zhang, Xu He, Xiaoying Kang, Xue Meng, Ji Qi, Zhifang Wu, Ningbo Li. A photo-accelerated nanoplatform for image-guided synergistic chemo-photodynamic therapy[J]. Chinese Chemical Letters, ;2025, 36(12): 110942. doi: 10.1016/j.cclet.2025.110942 shu

A photo-accelerated nanoplatform for image-guided synergistic chemo-photodynamic therapy

    * Corresponding authors.
    E-mail addresses: qiji@nankai.edu.cn (J. Qi), wuzhifang01@163.com (Z. Wu), ningboli@sxmu.edu.cn (N. Li).
    1 These authors contributed equally to this work.
  • Received Date: 26 November 2024
    Revised Date: 8 February 2025
    Accepted Date: 10 February 2025
    Available Online: 11 February 2025

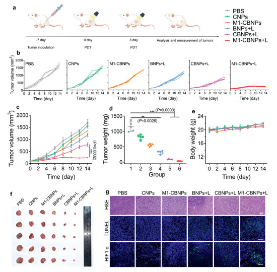
Figures(5)

Metrics
  • PDF Downloads(0)
  • Abstract views(19)
  • HTML views(6)

通讯作者: 陈斌, bchen63@163.com
  • 1. 

    沈阳化工大学材料科学与工程学院 沈阳 110142

  1. 本站搜索
  2. 百度学术搜索
  3. 万方数据库搜索
  4. CNKI搜索
Address:Zhongguancun North First Street 2,100190 Beijing, PR China Tel: +86-010-82449177-888
Powered By info@rhhz.net

/

DownLoad:  Full-Size Img  PowerPoint
Return