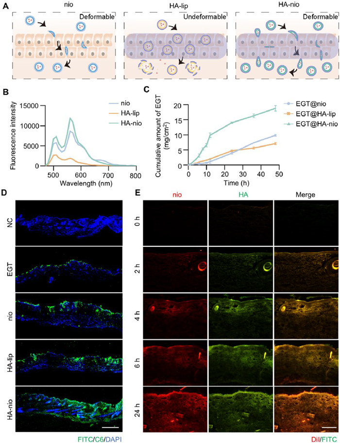
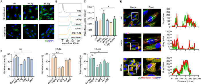
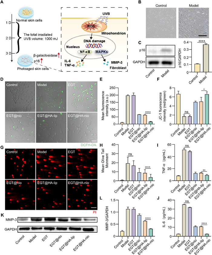
Citation: Lijun Li, Chenliang Guo, Yuelin Fang, Zijian Cheng, Yaowei Li, Zhangyu Wang, Dian Cai, Yuqi Xu, Wenqi Liu, Shouwei Ma, Xinxin Zhang. Deformable hyaluronic acid niosomes overcome multi-barriers for improved ergothioneine transdermal delivery against UV-induced skin damage[J]. Chinese Chemical Letters, ;2025, 36(11): 110839. doi: 10.1016/j.cclet.2025.110839 shu

Deformable hyaluronic acid niosomes overcome multi-barriers for improved ergothioneine transdermal delivery against UV-induced skin damage

    * Corresponding authors.
    E-mail addresses: mashouwei306@163.com (S. Ma), xinxinzhang@simm.ac.cn (X. Zhang).
    1 These authors contributed equally to this work.
  • Received Date: 13 November 2024
    Revised Date: 5 January 2025
    Accepted Date: 9 January 2025
    Available Online: 9 January 2025

Figures(6)

Metrics
  • PDF Downloads(1)
  • Abstract views(25)
  • HTML views(3)

通讯作者: 陈斌, bchen63@163.com
  • 1. 

    沈阳化工大学材料科学与工程学院 沈阳 110142

  1. 本站搜索
  2. 百度学术搜索
  3. 万方数据库搜索
  4. CNKI搜索
Address:Zhongguancun North First Street 2,100190 Beijing, PR China Tel: +86-010-82449177-888
Powered By info@rhhz.net

/

DownLoad:  Full-Size Img  PowerPoint
Return