Citation: Yihao He, Ru Guo, Lu Yang, Ling Li, Tong Zhang, Bing Wang, Yongzhuo Huang. Phospholipid complex-based microemulsion for treating concurrence of primary sclerosing cholangitis and inflammatory bowel disease via gut-liver crosstalk[J]. Chinese Chemical Letters, ;2025, 36(10): 110778. doi: 10.1016/j.cclet.2024.110778 shu

Phospholipid complex-based microemulsion for treating concurrence of primary sclerosing cholangitis and inflammatory bowel disease via gut-liver crosstalk

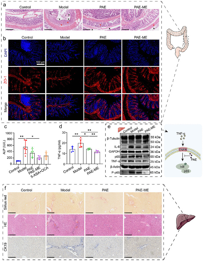
Figures(4)

Metrics
  • PDF Downloads(0)
  • Abstract views(400)
  • HTML views(5)

通讯作者: 陈斌, bchen63@163.com
  • 1. 

    沈阳化工大学材料科学与工程学院 沈阳 110142

  1. 本站搜索
  2. 百度学术搜索
  3. 万方数据库搜索
  4. CNKI搜索
Address:Zhongguancun North First Street 2,100190 Beijing, PR China Tel: +86-010-82449177-888
Powered By info@rhhz.net

/

DownLoad:  Full-Size Img  PowerPoint
Return